168体彩彩票
首页
关于我们
公司简介
企业文化
法律声明
大事纪要
领导致辞
股东背景
企业愿景
新闻资讯
重要新闻
公司公告
员工风采
党的建设
党建工作
二十大精神
学习教育
党风廉政
客户服务
投保服务
保全服务
理赔服务
投诉服务
保单查询
增值服务
服务承诺
其他服务
招贤纳士
社会招聘
校园招聘
公开信息披露
基本信息
年度信息
重大事项
专项信息
其他信息
消费者权益保护信息披露
反保险欺诈信息
保单查询
公开信息披露
登 录
注 册
首页
关于我们
公司简介
企业文化
法律声明
大事纪要
领导致辞
股东背景
企业愿景
新闻资讯
重要新闻
公司公告
员工风采
党的建设
党建工作
二十大精神
学习教育
党风廉政
客户服务
投保服务
保全服务
理赔服务
投诉服务
保单查询
增值服务
服务承诺
其他服务
招贤纳士
社会招聘
校园招聘
公开信息披露
基本信息
年度信息
重大事项
专项信息
其他信息
消费者权益保护信息披露
反保险欺诈信息
重要新闻
公司公告
员工风采
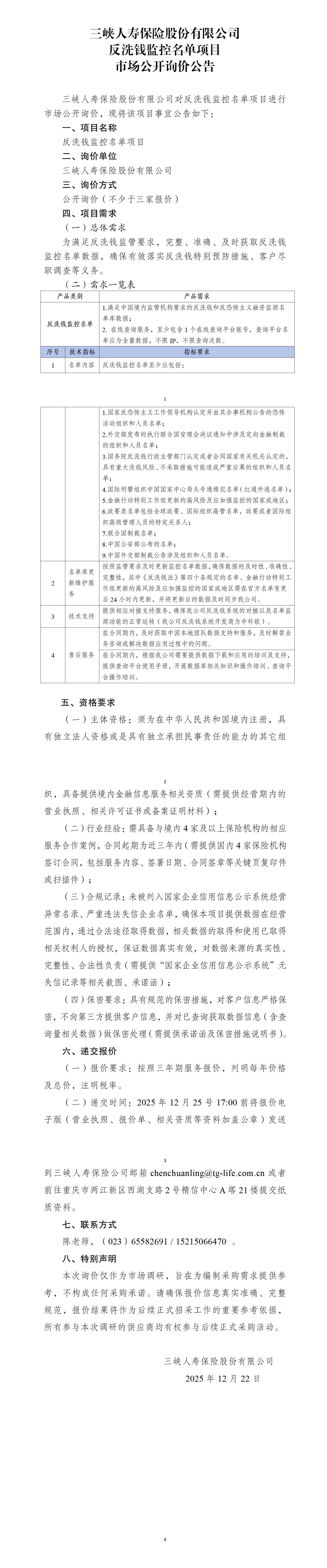
168体彩彩票反洗钱监控名单项目(市场公开询价公告)
文章来源: 168体彩彩票 发布时间:2025-12-22 15:23:00 点击次数:
0
次
下一篇:
168体彩彩票IPS建设项目(中选结果公示表)
三峡人寿
在线客服
168体彩彩票
返回顶部
百度